位置:首页 > 新闻中心 > 行业新闻
中国石化与庄信万丰达成合作,抢占氢能赛道,国内外石油巨头都做了什么?
发表时间:2022-08-04     阅读次数:     字体:【

8月2日,中国石化集团资本有限公司与庄信万丰(中国)贸易有限公司签署合作备忘录,标志着双方开始积极对话,探索在中国开展绿氢和蓝氢、燃料电池、脱碳技术和循环经济业务的共同可能性。

庄信万丰是中国领先的汽车催化剂生产商,最大的铂族金属精炼商之一,在合成气和燃料电池领域处于领先地位,也是中国第一家大规模商业化的膜电极生产商。

中国石化是中国最大的成品油和石化产品供应商、第二大油气生产商,是世界第一大炼油公司、第二大化工公司。中国石化集团资本有限公司是中国石化集团全资子公司,成立于2018年,注册资本100亿元人民币。中国石化资本公司通过在新能源、新材料、节能环保、高端智能制造、大数据和人工智能等领域的资本投资活动支持中国石化集团公司从传统能源公司向世界领先清洁能源化工公司转型。

绿氢,已经逐渐成为全球净零排放的关键支柱和未来希望,巨大的市场潜力正在逐渐打开。在低碳转型压力下,国内外石油巨头们均不约而同地把目光投向了氢能赛道,初步不完全统计,这些石油公司在氢能方面的投资已高达数百亿美元。

图片

图源中国石化报


国外石油巨头:抢占绿氢赛道高地

高盛在其《清洁氢革命》报告中提出,清洁氢(绿氢)已成为实现全球净零排放的关键支柱,有助于减少全球温室气体排放的15%。高盛预计,到2030年,仅绿氢发电的潜在总市场(TAM)就有可能翻一番,从目前的1250亿增加到本世纪末的2500亿美元,到2050年可能达到1万亿美元。2022年,国际石油巨头们近期掀起了在绿氢赛道的布局热潮。

1、法国石油巨头道达尔能源(Total Energies)

6月14日,法国石油巨头道达尔能源(Total Energies)表示,将购买印度印度阿达尼新工业公司 (ANIL)25%的股份,后者正准备斥资 500 亿美元打造“世界上最大的绿色氢生态系统”。

ANIL公司是印度阿达尼集团(AEL)的一部分,ANIL 将成为 AEL 和 Total Energies 在印度生产和商业化绿色氢的独家平台,新公司计划在10年内在绿氢领域投资超过500亿美元,到2030年实现年产100万吨(Mtpa)绿氢。它的第一个项目将是一个 2GW 的电解槽,由 4GW 的风能和太阳能提供动力,耗资 50 亿美元,每年为印度市场生产 130 万吨尿素,从而缓解其目前对进口的依赖。AEL董事长,印度最富有的人之一Gautam Adani,曾在2021年详细阐述了到 2030 年积累 45GW 可再生能源组合并生产世界上最便宜的绿氢的计划。

2、英国石油巨头BP

6月15日,英国石油巨头BP宣布收购澳大利亚 360 亿美元绿色氢能大型项目——亚洲可再生能源中心(AREH) 40.5% 的股份,成为其最大股东,从而在这一全球最具雄心的绿氢项目中发挥主导作用。该项目位于西澳大利亚皮尔巴拉地区,将由 26GW 的风能和太阳能提供动力,计划每年生产多达 160 万吨氢气,并生产 900 万吨绿氨。

BP计划通过澳大利亚丰富的太阳能和风能资源,在“核心氢能市场”中建立 10% 的全球份额,并计划到2030年拥有50GW的净可再生能源目标。根据AREH 发展计划,其计划中的26GW 风能和太阳能将分多个阶段建造,并为制氢项目的电解槽提供动力。

此外,BP在欧洲也在加快绿氢布局的步伐,7月28日,西班牙清洁能源公司伊贝德拉和英国石油和天然气巨头bp计划成立一家合资企业,在西班牙、葡萄牙和英国进行大规模的绿色氢气生产以及绿色氨和甲醇的生产,建立绿氢生产中心,总产能可达每年 60万吨,将需要大约6GW电解槽。此外,他们打算建立战略合作,以帮助加速能源转型。

3、美国石油巨头雪佛龙(Chevron)

6月16日,雪佛龙新能源公司氢副总裁Austin Knight在金融时报氢能峰会上表示,作为化石燃料行业能源转型的落后者之一,该公司将加快步伐,将在未来五年半内在在绿氢和蓝氢上投资约 25 亿美元来建立其氢能业务。

雪佛龙曾于去年 9 月宣布到 2028 年将在低碳技术、可再生燃料、氢气、碳捕获和储存方面投资 100 亿美元,以抵消和减少自身业务的温室气体排放。目前雪佛龙公司已投资了液态有机氢载体公司Hydrogenious和废物制氢公司Raven SR,并与丰田、康明斯和卡特彼勒等公司就清洁氢能的开发达成了一系列谅解备忘录和合作协议。

4、沙特阿拉伯石油巨头沙特阿美(Saudi Aramco)

沙特阿拉伯石油巨头沙特阿美(Saudi Aramco)的目标是 12GW 风能和太阳能以及 200 万吨蓝氢产能,该公司已将可再生能源和氢能目标作为其第一份可持续发展报告的一部分。

在生产蓝氢方面,沙特具有价格优势,阿卜杜拉国王石油研究中心的最近的一份报告显示,沙特制造的蓝氢目前的价格未 1.34 美元/公斤,仅比未减量的灰氢生产贵 0.44 美元/公斤,远低于绿氢的2.16 美元/公斤的价格。但到 2030 年,这三者的差异预计会缩小,可再生氢能为 1.48 美元/公斤,蓝氢则为 1.13 美元/公斤。沙特阿美可能会与 Neom 正在建设的 4.3GW 绿氢项目竞争,NEOM项目的目标是到 2026 年生产120 万吨绿氨。

5、壳牌

7月6日,石油巨头壳牌宣布将在无补贴情况下在荷兰鹿特丹港建设一个200 MW的绿色氢项目Holland Hydrogen 1。壳牌表示,该项目将于2025年完工,届时将成为欧洲最大的可再生氢项目,其将使用蒂森克虏伯提供的200MW 碱性电解槽,并由位于荷兰北海的Hollandse Kust Noord海上风电场供电。

同时,壳牌还在荷兰共同开发10GW Nort H2 海上风电绿色氢能项目,希望在2027年之前实现首个千兆瓦发电。

图片

图源华尔街日报


国内:“三桶油”加快绿氢步伐

国际石油巨头在绿氢赛道攻城略池的同时,国内“三桶油”也加快了自己在氢能领域的步伐。

1、中石化

中国石化是“三桶油”中氢能业务走得最稳、发展规模最大的一个,其已将氢能定位成新能源核心业务,积极抢滩建设国内第一大氢能公司。“十四五”期间,中石化将加快发展以氢能为核心的新能源业务,在氢能交通和氢基炼化两大领域大力推进氢能全产业链快速发展,拟规划布局1000座加氢站或油氢合建站。

作为年产氢气390万吨的国内最大氢气生产企业,中石化利用全国3万多座加油站网络优势,坚持“以油育氢、以氢促油”,锚定建设中国第一大氢能公司的目标,加快推动氢源由灰氢向蓝氢、绿氢转变。

今年,中国石化继续去年的猛烈势头,积极布局氢能领域,依托集团强大的综合能力,布局全产业链构建氢能“制-储-运-加”一体化供应链。

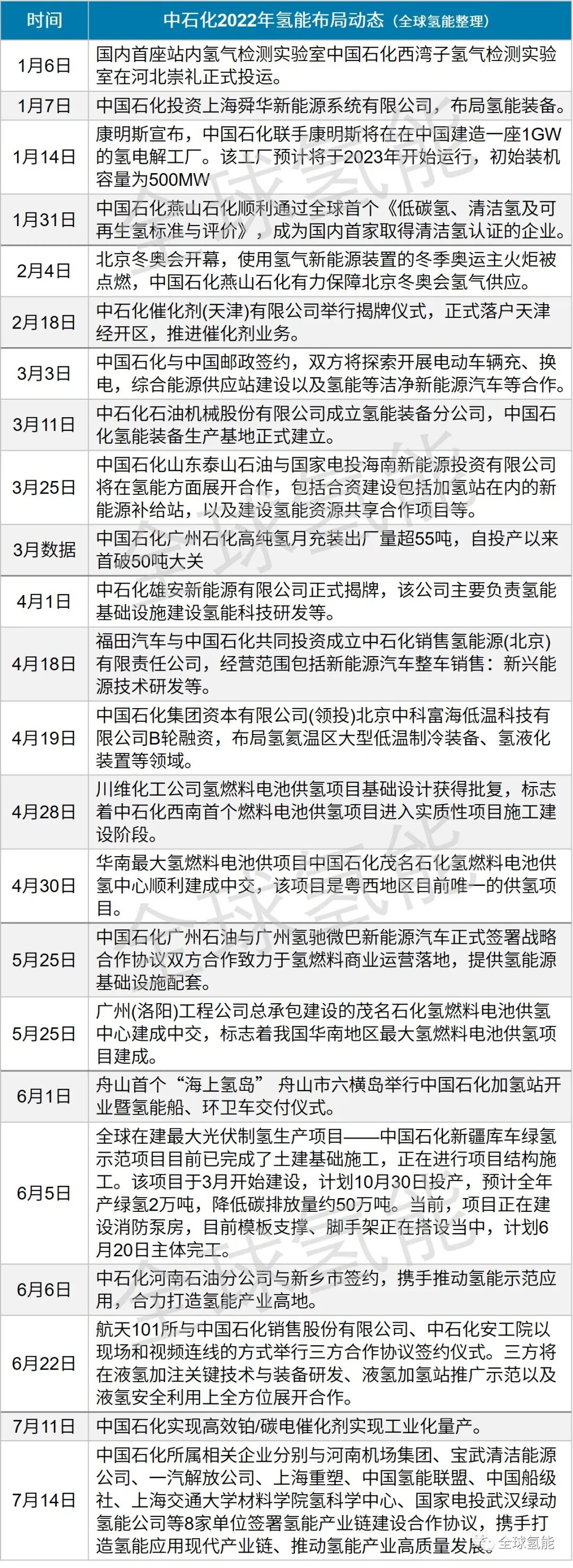
图片
图 2022上半年中石化氢能布局

2、中石油

中石油相比中石化,氢能产业推进速度较为缓慢。按照“清洁替代、战略接替、绿色转型”三步走总体部署,中石油氢能产业链与天然气产业链及可再生能源协同发展,将发挥现有制氢能力和副产氢资源与二氧化碳捕集利用相结合,实现“蓝氢”供应,部署建设20个氢提纯项目,重点满足城市交通用氢需求。

近年来,中国石油按照“战略布局、稳步推广、规模发展”三步走阶段部署发展氢能,重点发力,多元化制氢、低成本高效储运氢,致力打造国内领先的氢能供应商、贸易商、服务商。今年以来,中国石油继续发力供应端。

图片
图 2022上半年中石油氢能布局

3、中海油

中海油则在海水制氢方面有相当优势。未来五到十年是绿氢和蓝氢为主的竞争,竞争的本质就是成本控制,而海水制氢原料成本低,且海水制氢品质更高。

2021年1月,中国海油成立海油发展清洁能源公司,并在津揭牌成立。海油能源由原海油发展管道公司、新能源技术项目组整合而成。该公司重点培育以海上风电为核心的新能源产业,大力推动海上风电,探索分布式能源、地热能、氢能等清洁能源。

2021年4月,中海石油气电集团有限责任公司与中国燃气签署《关于氢能技术研发和推广应用合作框架协议》。根据协议内容,双方以各自行业特点为基础,在撬装天然气制氢、加氢站建设以及多能互补综合能源供应项目方面,建立长期的合作伙伴关系。

4月13日,中国海油正式成立中海石油(中国)有限公司北京新能源分公司,新能源分公司的主要业务为开展海陆风光发电、加大CCUS科技攻关、探索培育氢能等。依托海洋资源,探索海上风电制氢及储运一体化等差异化氢能综合技术,推进油气产业与新能源产业一体化协同发展。

中国海油成立新能源分公司,探索培育氢能,至此,“三桶油”的新能源布局在机构框架上已经全部明晰,全面开启氢能布局。

氢能作为清洁、高效、应用场景多元的能量载体,是连接传统化石能源与可再生能源的桥梁,成为当前能源产业发展的重要领域。发展氢能,可以有效优化能源结构,降低传统化石能源的消费量,促进能源结构转型升级;将有效减少碳排放并降低环境污染,支持实现碳达峰、碳中和目标。


 
上一篇:氢车购置补30%,加氢站最高补500万!广州《南沙区氢能产业扶持办法(征求意见稿)》发布
下一篇:地方氢能产业政策密集出台 燃料电池汽车发展进入快车道